玩球app官方在线入口

格力电器23年度碳排放信息披露
发布时间:2025-06-24

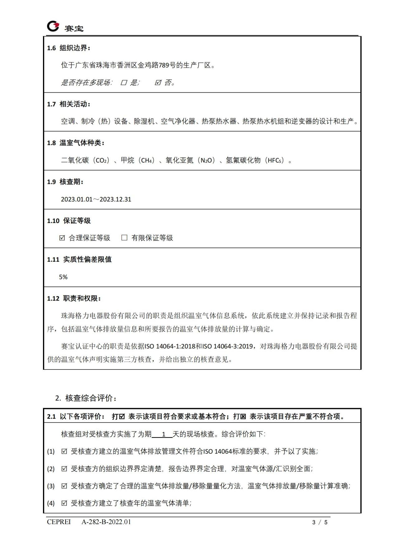
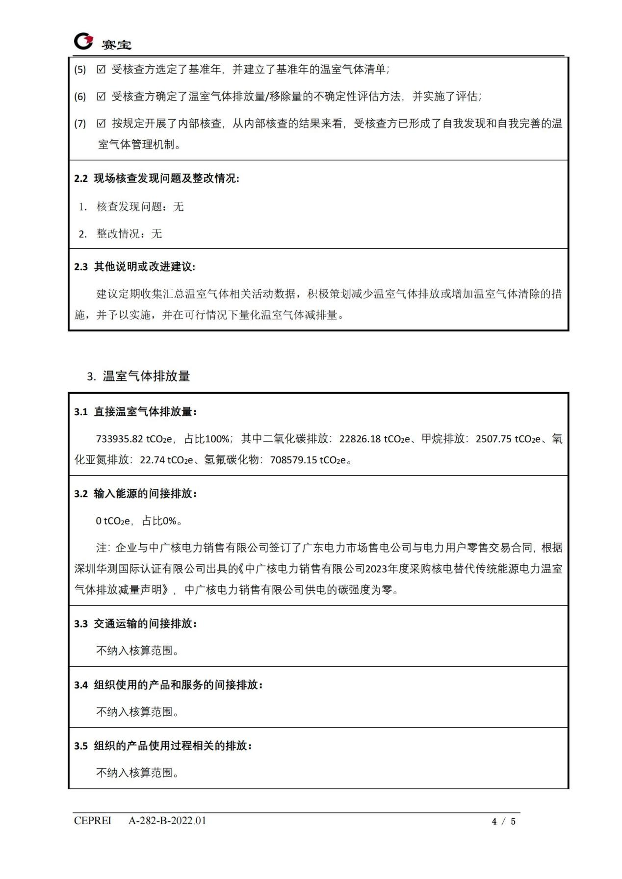
经广州赛宝认证中心服务有限公司核查,玩球app官方在线入口-玩球(中国) 2023年度温室气体总排放量:733936吨二氧化碳当量。

类别1:直接温室气体排放和清除量733935.82 吨二氧化碳当量

类别2:输入能源的间接排放0吨二氧化碳当量 详见广州赛宝认证中心服务有限公司出具的温室气体核查陈述及核查报告。

报告内容如下:

格力电器子品牌
底部 -->
微信
总机:0756-8614883 + 传真:0756-8614998 中央空调咨询电话:(0756)8614883
Copyright@玩球app官方在线入口-玩球(中国)